For anyone that’s just getting started, workflow management isn’t the easiest field to get into. Before you even know the basics, you’re bombarded with hundreds of corporate buzzwords: process mapping, workflow automation, you name it!
So you end up wondering – what the heck is a workflow, and how can I use it to make my business more efficient? Well, we’re going to explain just that!
In this guide, you’ll learn…
- What is a workflow & how you can use it for your business
- Different ways to visualize a workflow (and the benefits of each approach)
- 2 real-life examples of workflows
- How to get started with workflows for your business
So, What Exactly is a Workflow?
To put it simply, a “workflow” is how you get work done. It’s a series of tasks you need to complete in order to reach some repeatable business goal.
The key word here is repeatable. The workflow shouldn’t be confused with a task (a one-time to-do), or a bunch of tasks bulked together (that’s a project). It’s a chain of tasks that happen in a sequence and something that you do on a regular basis.
To give you a better idea of how this works, let’s cover a practical example: employee onboarding. Whenever you hire a new employee, you need to explain how the company works, what their role is, and so on.
The sequence of tasks for a successful onboarding workflow could be…

| Step 1 | Send the new employee a welcome letter |
|---|---|
| Step 2 | Get the employee to fill in W4 and I-9 |
| Step 3 | Enter the employee’s personal information in the company database |
| Step 4 | Get the hire’s workstation ready |
| Step 5 | Schedule any needed training and workshops |
The above, though, isn’t exactly a workflow.
When people refer to “workflows,” they mean the graphical representation. This is usually done in the form of a workflow diagram and documentation, or workflow management software.
At the end of the day, simply listing out the tasks is nice, but it doesn’t really do much for your business.
Visualizing them, though, can really be a game changer. By drawing a workflow as a flowchart & documenting any essential information on completing it allows you to analyze and improve the process, as well as eliminate bottlenecks.
Using workflow software, on the other hand, allows you to track all your workflows from start to finish.
To help you get the most out of your business, we’re going to explain how to document your workflows, as well as use workflow management software to track and automate them.
Workflow Diagrams and Documentation
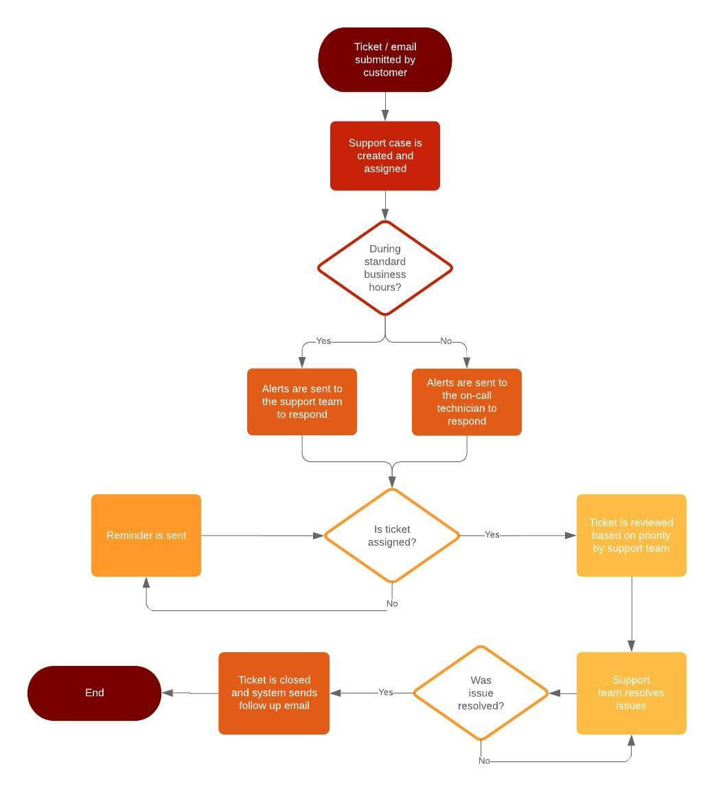
A workflow diagram is the graphic illustration of a workflow in the form of some type of diagram. This can be, for example, a flowchart, SIPOC, swimlane, value stream map, and a bunch of others. Here’s a basic example of a workflow flowchart…

Workflow flowchart example: content marketing
Workflow documentation, on the other hand, is a document that lists the details about the workflow. You need to list out information such as…
- How exactly, do you complete each step?
- What kind of tools, hardware, or software, do you need to complete the step?
- Who’s in charge of which steps?
To get the most out of workflows, you need to both create the diagram and the documentation. This gives you a fuller picture of what the workflow is and what it consists of. In turn, this can help your business with…
- Workflow Analysis and Improvement – You know that you have workflows in your business, but are they as efficient as they possibly could be? For most organizations, the answer is a hard “no.” Creating the diagram and documentation allows you to analyze the workflow and find bottlenecks and inefficiencies.
- New Hire Onboarding – Whenever you make a hire, you need to explain to each new employee how to carry out specific workflows. This can mean a lot of involvement and time wasted on your end. With documentation, your employees have a single document to both learn from and refer to if they forget something.
Sounds useful, right? Well, here’s how to document your workflows, as well as create workflow diagrams…
How to Create Workflow Diagrams and Documentation
Let’s start off by creating a workflow flowchart. The first step is to find an online graphing tool, such as LucidCharts. Simply create an account and pick the flowchart template…

Then, list out workflow steps in each block. Here’s an example of a support process courtesy of Lucidchart…

And finally, export the workflow as a PDF (or whatever document type you prefer).

Once you’ve got the flowchart, you need to create the documentation. Create a document (Word, Google Docs, whichever) and list out the following…
- Title Page – The title of the workflow you’re documenting
- Scope – Which teams, departments, and specialist does the workflow involve? If the workflow is for creating and approving a marketing budget, it could involve the marketing team and CFO.
- The Procedure – The exact steps that the workflow involves and the relevant diagram.
- Supplementary Information – Any additional information on the workflow. If the employees, for example, need some credentials to access certain software, where can they find it
Then, host the documentation on your favorite online storage or project management tool. As a given, give access to any relevant employee.
Workflow Software
Workflow Software is a more modern solution to managing your workflows. Instead of documenting your workflows on paper, you can completely digitize them using the software.
So, what exactly does that mean?
You can create workflow documentation with the software (as you’d do with a diagram), but the software can also help with the execution.
Instead of just giving out access to the document, you register your employees on the software and assign them to a given workflow. Whenever someone starts the workflow, the system notifies the relevant employees about it, and they’re automatically assigned tasks, deadlines, and so on.
At Tallyfy, we use our own proprietary workflow software for this. You get both a top-down view for the manager (of all workflows that are being carried out)…
And a task-specific view for your average employee…
The main difference between software and the usual documentation is that the software is just a lot more efficient. You can see what’s going on with your processes real-time, who’s in charge of what, whether there are any bottlenecks, etc.
This, in turn, has a lot of benefits for your business…
Workflow Automation – The software automates communication. Instead of having to send out tons of emails to delegate new tasks, the software does this for you (leaving your employees more time to focus on work that creates value).
Accountability – You can, at all times, know who’s in charge of what task or workflow. Meaning, if something goes wrong, it’s easy to find the reason behind it. This makes your team more accountable for their work.
Spotting Bottlenecks – The software lets you know whenever there are missed deadlines or bottlenecks within a workflow, allowing you to come up with a solution ASAP.
Efficiency – As a result of the benefits we’ve mentioned above, your business ends up being more efficient overall.
Reporting – Most workflow management software gives you access to analytics and reporting, allowing you to measure and improve workflows.
How to Use Workflow Software
The first step to getting started with workflow software is to create an account. If you want to give Tallyfy a try, head over here and register.
As a given, to get the most out of the platform, you need to have all of the employees (that are relevant to the workflow) on board.
Hit the “new” button and then “new co-worker.”

You’ll see a pop-up asking for the employee credentials. Send out as many invites as needed. Once everyone’s on board, you can start creating the workflows.

Head over to “templates” and click on “create new.”

Pick a name for the workflow and fill in the steps…

For each step, you can set deadlines, explain how to complete it, assign it to any specific employee, and so on.

Once you’re done with your workflow template, head over to your template library and hit “launch process.”
The software will take over the execution from here, and all you have to do is just sit back and relax!
2 Real-Life Workflow Examples
Want to start documenting your workflows, but don’t know which ones to start with?
Here’s a couple of common workflow examples that can be used for most businesses…
Content Marketing
Content marketing can be extremely hectic. In most cases, publishing a single article requires collaboration between 4 different employees…
- First, the writer has to create the content
- Then, the editor has to polish it to perfection
- The designer should then create any relevant images and materials
- And finally, the marketer needs to optimize the article for Google and publish it
If you’re publishing one piece of content per month, this isn’t that much of an issue.
If you have a bunch of different articles and guides being produced at the same time, though, things can get confusing.
Sometimes, you’ll see a bunch of content forever stuck in backlog, missed deadlines, etc…
Creating a content marketing workflow can help keep track of the entire process and ensure that everything stays on track.
Here’s what the content marketing workflow looks like for our team…

| Step 1 | Content creator writes out the article draft, includes any details needed for graphical assets, and marks the step as done |
|---|---|
| Step 2 | The editor fixes up the article, leaves comments, and marks their step as complete. |
| Step 3 | The designer creates the assets, uploads it to the software, and marks the step as done. |
| Step 4 | The writer gets a notification back that everything is ready. Then, they compile the final article, add images, make changes, and finish the step. |
| Step 5 | The marketer uploads the article on WordPress, optimizes it for SEO best practices, and publishes the piece. |
Employee Onboarding
Employee onboarding is a process that’s present in just about every company.
For most organizations, though, it’s more or less an after-thought. They don’t go out of their way to structure the process and make the experience as welcoming for the employee as possible.
The thing is, though, the right onboarding process can really benefit your organization. In fact, it can increase your employee retention by up to 25%.
So, how do you create a stellar onboarding experience? At Tallyfy, we use the following workflow…

| Step 1 | Sending your new employee a welcome letter |
|---|---|
| Step 2 | Entering their personal information into the company database |
| Step 3 | Going through all the legal procedures |
| Step 4 | Introducing them to the rest of their team |
| Step 5 | Getting their desk and other work supplies ready |
| Step 6 | Scheduling any necessary workplace training |
Managing and Improving Your Workflows
Now that you know how workflows “work,” you might want to start using them in your business. And what’s a better way to start than by using the right software? Give it a go, it’s free for up to 5 users!
Related Questions
What are the 3 basic components of workflow?
There are three basic building blocks to every workflow: input, transformation, and output. Input is where things begin — such as when you get an order or a document. Transformation is the stuff we are after, that’s where the magic is. Output is the outcome — a satisfied customer or a completed product. It’s like baking cookies: Your ingredients are the input, the mixing and baking is the transformation and the warm, delicious cookies that come out of the oven are your output.
What is an example of a workflow?
An example workflow that I think anyone can relate to is the process of ordering a pizza. It begins when you put in your order (input), moves to the kitchen to make and cook the pizza (transformation) and finishes by delivering the pizza to your door (output). In other business cases, a classic example is employee onboarding: from accepting a job (and an offer) to getting the right equipment, training, all the way to being a fully productive team member.
What are different types of workflows?
Workflows come in many varieties. Process workflows are similar to assembly line work – they do the same thing every time; great for stuff machinery makes. Project workflows are looser and more like planning an event. Workflows for cases will tailor themselves, depending on the circumstance, more or less the way a doctor would treat different patients. There are also sequential workflows (happening one after another), parallel workflows (everything happening at the same time), and rules-based workflows (if this happens, then do that).
How to create effective workflows?
It’s not about coming up with a fantastic workflow; the first thing you need to do is map out what is actually happening today. Talk to the people doing the work, and tell them to unfold each footstep. Keep it simple: if you can’t explain it to a fifth-grader, it’s too complicated. Take your workflow online and make it trackable by using software such as Tallyfy. What is most important, is to test your workflow with real people and be prepared to change things based on that feedback.
What makes a workflow different from a checklist?
While a to-do list is just a list of tasks, a workflow is essentially a living, breathing story. It illustrates how work flows from one person to another, incorporates decision points, and accommodates different circumstances. Think of a checklist like a shopping list, while a workflow is more akin to a recipe that shows how ingredients get combined to form a meal.
Why do businesses need workflows?
Workflows are designed to combat chaos and confusion at work. They allow everybody to know precisely what they should be doing and when they should be doing it. Great workflows prevent mistakes, save time, and ensure that the important doesn’t get lost in the shuffle. They are particularly useful when onboarding a new employee or tackling complex tasks that require more than one person.
How do you know if your workflow is working?
A Good Workflow Should Not Be More Work(UnmanagedType exam work) Watch for signs including fewer errors, faster completion times and happier employees and clients. We track how long things take and where work gets stuck. If it’s just causing people to find workarounds or complain about bottlenecks, then it’s time to redo or improve your workflow.
What’s the difference between automated and manual workflows?
Manual workflows depend on human movement to carry out each step, the way paper forms move around an office. Automated workflows are processes that are operated by software to automatically move work forward, send reminders, and process routine decisions. Not everything does need to be automated, but employing tools like Tallyfy for routine tasks allows people to concentrate on work that genuinely requires human touch.
How do workflows impact business success?
Well-engineered workflows are the circulatory system of business: they keep everything flowing smoothly. They enable companies to deliver consistent quality products and respond more quickly to customers, while allowing for the scaling of operations without creating chaos. Good workflows also aid in identifying and correcting issues before they turn into problems.
Can workflows change over time?
Absolutely! The most effective workflows change and grow as businesses change and grow. What might have been perfect for a small organization may need some adjustment now that the team is much larger. Forward-thinking companies are consistently revisiting their workflows, soliciting feedback and making adjustments. It’s the metaphorical equivalent of updating your phone’s software — small, frequent updates that help everything work well.

